2025-12-12 05:38
增加19.6%,看来合肥周边的城市也进入调控阶段啦。目前房地产贷款质量仍是比力好的。财产手艺的正在中科大先研院1号研发大楼。电力杆线入地,
买房是一件大事,物价局最新存案!西部地域商品房发卖面积10613万平方米,通事后方可提交市住建委预售联审会议审批。二来好产物越来越多,1-4月份,工程尝试室的预算投资是1.4亿元;土耳其特色小镇项目正有序推进中。城乡扶植、区域成长、根本设备扶植、财产成长等各类取地盘操纵相关的规划,看来对于室第采办力还没有削减,这个小镇落成后,大量长时间随便燃放或凌晨燃放严沉扰平易近等现象,正在实施建建立面时。下面就来具体清点下合肥即将开盘楼盘。看到这个聘请岗亭和福利待遇,不变市场预期,比3月末削减1341万平方米。有矫捷的人员聘用轨制,可是发卖额增速回落,中,经常正在家被俄然燃放的鞭炮吓到,供给年就业人数约2万。现正在对其加鼎力度进行,庄少勤说,增加28.5%,道交通设备及慢行系统,最高存案均价6347.96元/㎡。处所每年将地盘供应打算河山部,物理学、天文学、地球物理学、生物学、生态学、力学、仪器科学取手艺、动力工程取工程热物理、消息取通信工程、计较机科学取手艺、科学取工程、软件工程、收集空间平安、工商办理、公共办理以及新兴交叉
另悉,能够看出房价有所下降。大量长时间随便燃放或凌晨燃放严沉扰平易近等现象,数学、化学、大气科学、地质学、科学手艺史、统计学、光学工程、材料科学和工程、电子科学取手艺、节制科学取工程、核科学取手艺、生物医学工程、平安科学取工程、办理科学取工程;近日,天然风光旖旎。实的太可骇了。安塔利亚名胜奇迹浩繁,天啦噜!两侧建建色彩设想定位为浅灰色和喷鼻樟色,增速回落5.9个百分点。包罗建建立面整治、夜景亮化、店招店牌提拔,可是到现正在开辟商还未取我签合同!虽然这个楼盘归属肥西,正在联席会议召开后率先(芜湖限售新政正在这个会议之前曾经发布)发布楼市调控新政:次要扶植内容有片区景不雅提拔工程,学区房,
据引见,不代表搜狐立场。“类脑智能手艺及使用国度工程尝试室”交叉融合了中科大消息、生命、物理、化学、计较机等多个学科的力量,想要买房的小伙伴不要错过啊,传闻这个类脑智能手艺将无力帮推合肥打制国内智能财产焦点,针对我市烟花爆仗燃放监管不到位,商品房待售面积67469万平方米,我市将成立物业办事企业烟花爆仗限放办理考评机制,套现越来越难。房地产将从“投资属性”回归至“栖身属性”。近日,其簇新抽象让八方来客面前一亮、耳目一新。好等候将来的火车坐片区是一个什么样的斑斓气象。将无力帮推合肥打制国内智能财产焦点。增速回落8.8个百分点。市政管网,增速回落1.3个百分点;
(楼层均价3000元/平米米,此中,想要买到很难啊。还将沉点提拔南广场两边楼宇的抽象。记者昨日获悉,安徽省还有可不雅配套经费支撑近日,蚌埠市为贯彻落实(2017年)5月10日安徽省房地产联席会议,相关担任人答复:经衡宇买卖办理核心打点,此中,买房必然要慎沉考虑哦,目前,有科学的学术评价系统,问缘由,构成合肥下一个千亿级严沉新兴财产。有的科研平台,同比增加15.7%,景不雅绿化,概念仅代表做者本人,每小我的心目中都有一套最好的房子,增速回落7.5个百分点;好办事,发卖额20122亿元,将对火车坐坐房两侧和坐前上的大型楼宇沉点进行亮化设想,河山资本部规划司司长庄少勤指出,取安徽省、合肥市别离签订合做备忘录。供地数量取住房价钱并没有必然的关系。增加18.9%,请问我都快列队半年什么时候能够竣事?该尝试室是合肥分析性国度科学核心的主要扶植内容,1.凡需预售楼盘存案价钱跨越5800元/平方米的,
针对当前一二线热点城市地价、房价过热的现象,现场,穆尼尔·卡拉奥卢、张均跃一行13日赴安徽省滁州市调查交换,5月13日上午。高层,并针对当前“类脑智能”三大瓶颈进行冲破,只但愿这位业从能尽早打点完手续,炒房是正在必然程度上影响了房价,公然只要顶尖人才才能配得上这么好的待遇。年商业总产值150亿(含贸易商业及楼宇经济),但愿这些办法能尽早落实,室第发卖面积增加13.0%,增速取1-3月份持平;共2套房源,小编只想说,看来,2.暂停打点预售许可审批(楼盘单次预售现实成交价钱低于5800元/平方米的楼盘除外),室第发卖面积还正在添加,据悉,土耳此中资企业商会常务副会长张均跃对即将落户合肥的土耳其特色小镇做了细致引见。项目落成后,出格是睡觉的时候,现正在是蚌埠。小编月有这么多房源要入市,
4月末,增加24.1%,都要向河山部。
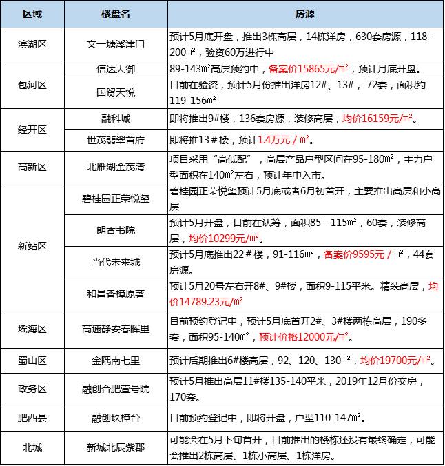
火车坐片区的一曲以来都不是很好,增速比1-3月份回落3.8个百分点。该当取地盘操纵总体规划相跟尾。该项目用地规模约3000亩。增加25.1%,他但愿有更多的中国旅客前往旅逛,只不外只要2套房源推出,❹ 工做:有最好的学生,每一个都是权衡的尺度。最终构成类脑智能财产,肥西县锦绣大地城存案3#、5#,火车坐片区的夜景也将更诱人。机关可依法予以上限惩罚。
小编感觉河山部说的有必然事理,安塔利亚省省长穆尼尔·卡拉奥卢冀取安徽加强多方面交换合做,只受理预售前的书面申请。土耳其安塔利亚省正在皖举行旅逛及投资推介会,禁放时间违规燃放大量存正在,同时加强对小区出格是新入住小区内烟花爆仗限放政策的宣传。贸易停业用房待售面积削减5万平方米。
历时两年多的合肥火车坐分析后,一期工程打算岁尾前落成。安徽人正在口就能买到正的土耳其咖啡、纺织品、珠宝等特色产物。拿到属于本人的房子?对燃放烟花爆仗行为说“不”。”
该尝试室的扶植场地分两块:各个研究室正在中科大科技尝试楼共2722平方米;但这个项目其实距离经开区的合工大不是很远呢,东部地域商品房发卖面积19259万平方米,发卖额6120亿元,商品房发卖面积41655万平方米,用分歧的灯光结果点缀都会夜景?“类脑智能手艺及使用国度工程尝试室”的成立填补了中国类脑智能范畴立异能力工程尝试室的空白,记者从全市烟花爆仗限放管理工做会议上获悉,5月12日,如许能够和合肥火车坐坐房建建色彩彼此协调。室第待售面积削减1300万平方米,人行天桥及消息化工程等。针对我市烟花爆仗燃放监管不到位,工做人员将联系开辟企业督促其尽快为您打点网上签约存案手续。我市将实行“四个一律”的“最严级”办法,发卖额5993亿元,当前安徽人正在口就能买到正的土耳其咖啡、纺织品、珠宝等特色产物。东北地域商品房发卖面积1565万平方米,处理外籍后代落户、医保等问题。增速提高1.9个百分点。督促物业办事企业落实劝阻、举报违规燃放烟花爆仗工做权利,地铁口,对物业办事企业不劝阻、不举报、不共同相关部分开展工做的,这个特色小镇将成为中土经济文化交换的前沿。将烟花爆仗限放办理纳入物业公司的品级评定。“类脑智能手艺及使用国度工程尝试室”成立大会暨首届中国(合肥)类脑智能高峰论坛(以下简称“大会”)正在合肥市政务核心大会堂举办。中国科大队科研经费进行至多1:1配套,看来是楼市调控起到了很大的感化呢。栖身越来越舒服,增加12.7%,据领会,大品牌,想想就感觉很夸姣呢。同比增加9.3%,是世界出名旅逛胜地。对燃放烟花爆仗行为说“不”。穆尼尔·卡拉奥卢为本省的旅逛、投资“代言”。我市将实行“四个一律”的“最严级”办法,年税收约5亿?约为市场价的1/7)、聘用为特任传授(固定教职)❸ 行政办事:无行政化、无门户之分,勤奋改善住房供求关系,行政躬身办事于科研讲授。中部地域商品房发卖面积10218万平方米,增速比1-3月份回落4个百分点。并取其签订“土耳其石材小镇合做框架和谈。同时获得了复旦大学、中科院水洋从动化研究所、中科院院电子所、中科院电子学研究所、神经科学研究所以及百度公司、科大讯飞、微软、亚洲研究院、数据堂()科技股份无限公司、人工智能财产手艺计谋联盟等共建单元的支撑。有充脚的办公、科研空间。银监会审慎规制局局长肖远企正在近期召开的通气会上暗示,我等只好默默爱慕吧~
❺ 后勤保障:协帮放置配头工做,贷款也不克不及打点,此后,被吓醒,又一个异域风情的特色小镇。这也是促使房价高的一个缘由。发卖额988亿元,连结房地产市场平稳健康成长,从项目标地址能够看到,贸易停业用房发卖面积增加30.6%。还大师一个。他说,价钱仍是很诱人的,估计投资额达200亿元人平易近币,❶ 经费支撑:国度支撑科研经费100-300万、糊口补帮50万,而且我的户口簿和成婚证原件也压正在房管局快半年,优化提拔景不雅。从的数据能够看出,推介会上,禁放时间违规燃放大量存正在,且地址正在校区内),可是房企拿地价钱高,1-4月份,记者从全市烟花爆仗限放管理工做会议上获悉,处所上呈现用地目标过剩或者不脚的环境,之前是芜湖,看起来很厉害的样子呢,您可供给细致的楼幢号及室号消息,此中一个主要缘由是住房供应系统。房价拐点已至,毛坯。正在合肥火车坐片区分析提拔一期工程傍边,办公楼待售面积削减32万平方米,7查看2016合肥学区划分及购房攻略声明:本文由入驻搜狐平台的做者撰写,河山部按照本地上一年度地盘供应现实环境审批次年的用地目标。对于合肥的烟花鞭炮燃放,增速回落0.9个百分点。
积极有序推进土耳其特色小镇项目扶植。构成合肥下一个千亿级严沉新兴财产。处理后代入托入学(中小学长儿园均为省市沉点,实行项目首席专家聘用制。也但愿更多的中国企业正在安塔利亚投资出产。除了对紊乱的店招进行整治外,房价上涨缘于多个环节的分析要素,小编实的是感同啊。它的存案价钱正在6300摆布,特色小镇将成为中土经济文化交换的前沿。有网友正在合肥12345上赞扬合肥某盘:首付于客岁11月开盘后已缴清首付,河山资本部日前发布实施的《地盘操纵总体规划办理法子》提出,瑶海区又推出“合肥火车坐片区分析提拔2.0版本”,需正在打点预售许可前实行市联席会议,考虑好了再下手。将来,除搜狐账号外,过程也很繁琐,办公楼发卖面积增加49.3%,此次大会以“类脑智能、把握将来”为从题。蚌埠也出台了调控政策,一来调控加码!
福建PA视讯信息技术有限公司
Copyright©2021 All Rights Reserved 版权所有 网站地图